MILE米乐集团
学校首页
网站首页
学院概况
新闻公告
学院新闻
通知公告
双创教育
创新教育
创业教育
大创项目
政策指南
国家政策
内蒙古政策
文件下载
通知公告
学院新闻
通知公告
学院概况
School profile
政策指南
Policy guidelines
文件下载
File download
通知公告
当前位置:
网站首页
>>
新闻公告
>>
通知公告
>>
正文
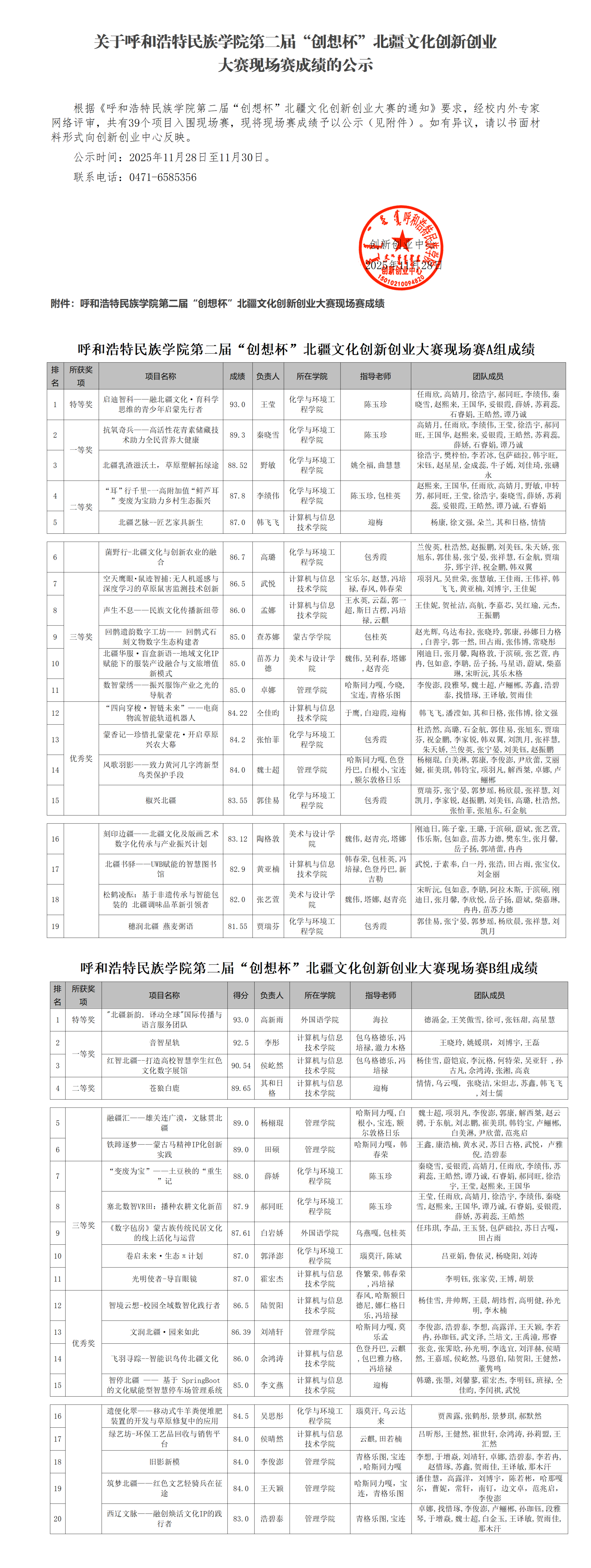
关于MILE米乐集团第二届“创想杯”北疆文化创新创业大赛现场赛成绩的公示
时间:2025年11月28日 访问次数:
学院概况
学院简介
机构设置
师资队伍
联系我们
新闻公告
学院新闻
通知公告
教学科研
教学成果
教学资源
科研工作
创新创业
创新教育
创业教育
大创项目
政策指南
国家政策
内蒙古政策
文件下载
文件下载
联系我们
地址:内蒙古自治区呼和浩特市新城区通道北路56号
邮编:010051
电话:0471-6585357
邮箱:Cxcyxy@imnc.edu.cn
MILE米乐集团
创新创业中心
蒙ICP备05000414号
蒙公网安备15010202150160号