时值学校70周年校庆来临之际,为提高学生身体素质和运动技能,展现计算机学院师生的体育精神,4月22日,计算机学院春季运动会在北院操场顺利召开,来自个15班级的300名运动员参加比赛。计算机学院党总支副书记赛希雅拉图、计算机学院副院长苏布达,部分教师、班主任,辅导员参加本次活动。

主持人-孙易炜、陶美净、苏达拉图、莫其日


出席活动现场的学院领导、老师们

学院党总支副书记-赛希雅拉图致辞
2021级、2022级班级代表团依次入场,裁判员代表、运动员代表分别进行了宣誓。学院党总支副书记赛希雅拉图致开幕词,他指出,学院高度重视学生的体育发展,坚持以培养德智体美劳全面发展的高素质人才为目标,希望参赛运动员赛出水平、赛出风格,赛出成绩,使本届运动会成为一场安全、精彩、圆满的体育盛会。伴随着校艺术团爵士舞队带来的精彩表演,田径场上速度与力量的角逐正式拉开序幕。

运动会代表-车力格尔进行发言

裁判员代表-琪龙进行宣誓

计算机学院学生会工作人员


2022计算机科学与技术班


2022信息管理与信息系统班

2022数据科学与大数据技术班

2022网络工程班

2022智能科学与技术班

2021云计算1班

2021计算机科学与技术班

2021数据科学与大数据技术班

2021云计算2班

2021信息管理与信息系统班

各班级代表队
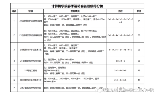
本次运动会共设置田径赛、趣味运动、拔河比赛,包括100M、200M、400M、800M、1500M、4×100接力、跳高、跳远、拔河、三人四足、蒙眼睛背人跑、集体跳大绳等12个项目。
比赛过程中,运动健儿们迈着矫健的步伐在运动场上尽情挥洒着热情和汗水,竭力拼搏,为荣誉而战,观众席上的呐喊、掌声此起彼伏。











2022智能科学与技术班

2021云计算1班

2022网络工程班

2022信息管理与信息系统班

2021信息管理与信息系统班

男子“三人四足”比赛项目

趣味项目

女子“三人四足”比赛项目


10人跳大绳

经过紧张、激烈的比拼,2022级信息管理与信息系统班荣获团体总分第一名,2021级信息管理与信息系统班荣获团体总分第二名,2021级计算机科学与技术班荣获团体总分第三名,最终获得本次运动会优秀班集体奖。

优秀班集体

