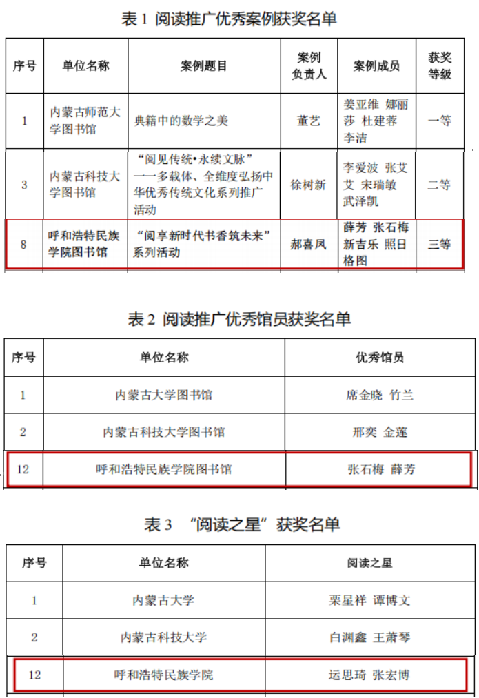
内蒙古自治区高校图书馆工作委员会于2025年8月-9月举办了“书香无界 智启新章”内蒙古自治区高校图书馆阅读推广评选活动,旨在推动全区高校图书馆阅读推广工作的实践创新。全区25所高校报送了资料,经专家评审、结果公示等环节,最终评选出阅读推广优秀案例一等奖2个、二等奖4个、三等奖6个,优秀奖13个;阅读推广优秀馆员42名;“阅读之星”40名。


米乐官网图书馆申报的“‘阅享新时代 书香筑未来’系列活动”案例荣获阅读推广优秀案例三等奖;米乐官网图书馆薛芳、张石梅荣获阅读推广优秀馆员;米乐官网文学院运思琦、管理学院张宏博荣获“阅读之星”。

