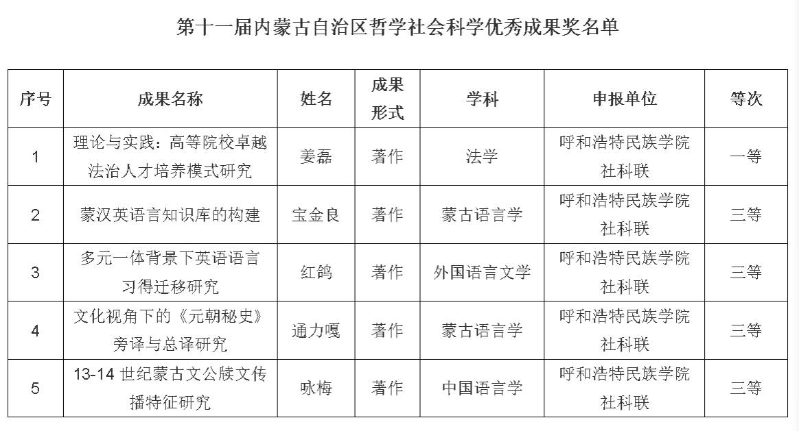
近日,内蒙古自治区社会科学界联合会发布《关于第十一届内蒙古自治区哲学社会科学奖评选结果的公示》,米乐官网5项成果在本次评选中获奖,其中一等奖1项、三等奖4项,实现了新的突破。

内蒙古自治区哲学社会科学奖是我区哲学社会科学领域级别最高、影响力最大的奖项。此次获奖既是对教师科研能力的认可,更彰显了学校服务国家战略、融入区域发展的责任担当,也是学校科研支持体系持续强化的直接体现。
学校将以铸牢中华民族共同体意识为主线,持续推进有组织科研,鼓励跨学科协同攻关,力争产出更多高水平成果,为自治区经济社会各项事业高质量发展提供有力支撑。