MILE米乐集团
设为首页
|
加入收藏
部门首页
|
组织机构
|
师资队伍
|
党建工作
|
制度建设
|
招聘信息
|
医保社保
|
下载中心
|
学校首页
通知公告
·
MILE米乐集团关于开展2025年高校教...
·
关于印发《内蒙古自治区职称评审管理实...
·
关于做好2025年全区职称评审工作的通知
·
关于做好2025年自治区绿色通道职称评审...
·
关于组织参加2025年春季学期中西部高校...
站内搜索
当前位置:
部门首页
>>
医保社保
>>
正文
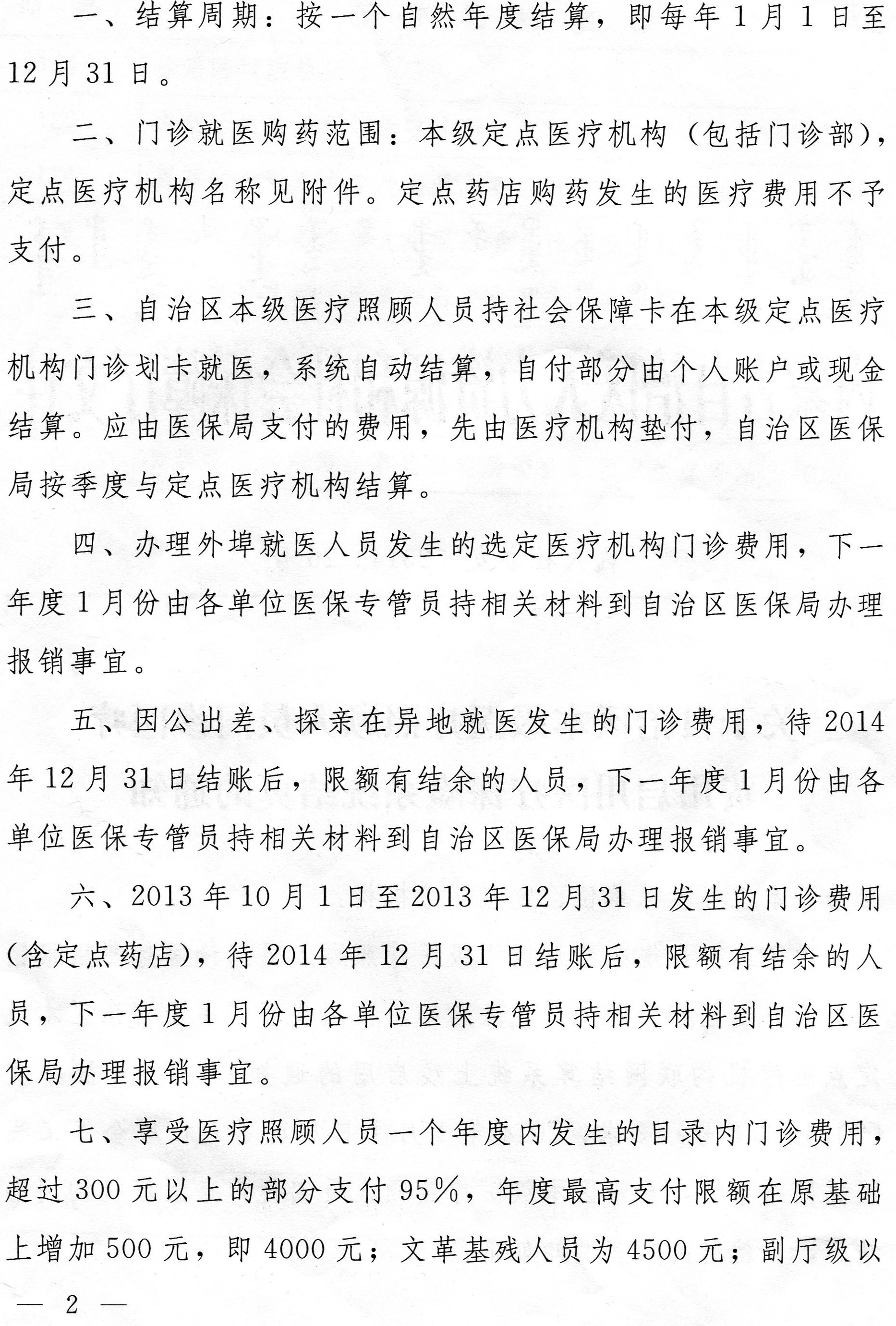
关于自治区本级医疗照顾人员门诊医疗费用启用医疗保险系统结算的通知
2015-04-22 11:00
【
关闭窗口
】
© Copyright All Right Reaserved.
地址:呼和浩特市新城区通道北路56号 电话:0471-6585072 传真:0471-6585072