MILE米乐集团

MILE米乐集团研究生院
  • 学校主页
  • 首页
  • 机构简介
    • 部门职责
    • 机构设置
  • 学科建设
    • 通知公告
    • 管理条例
    • 学科目录
    • 重点学科
    • 学位授权
    • 学科专业
    • 学科评估
  • 招生信息
    • 招生简章
    • 硕士生招生
    • 考试信息查询
  • 培养与管理
    • 通知公告
    • 相关文件
    • 培养方案
    • 教务管理
    • 学籍管理
    • 教育教学改革
    • 科创项目
    • 国际交流
  • 学位工作
    • 工作动态
    • 学位文件
    • 学位委员会
    • 优秀学位论文
    • 学位申请
    • 学位授予
    • 行业导师聘用
    • 实践基地建设
    • 案例库建设
    • 专业实践
  • 导师工作
    • 工作动态
    • 相关文件
    • 导师遴选
    • 导师培训
    • 导师风采
    • 导师管理
    • 优秀导师
  • 研究生工作
    • 党建思政
    • 行为管理
    • 校园活动
    • 研究生会
    • 社会实践
    • 创新创业
  • 政策文件
    • 国家文件
    • 自治区文件
    • 校级文件
  • 下载专区
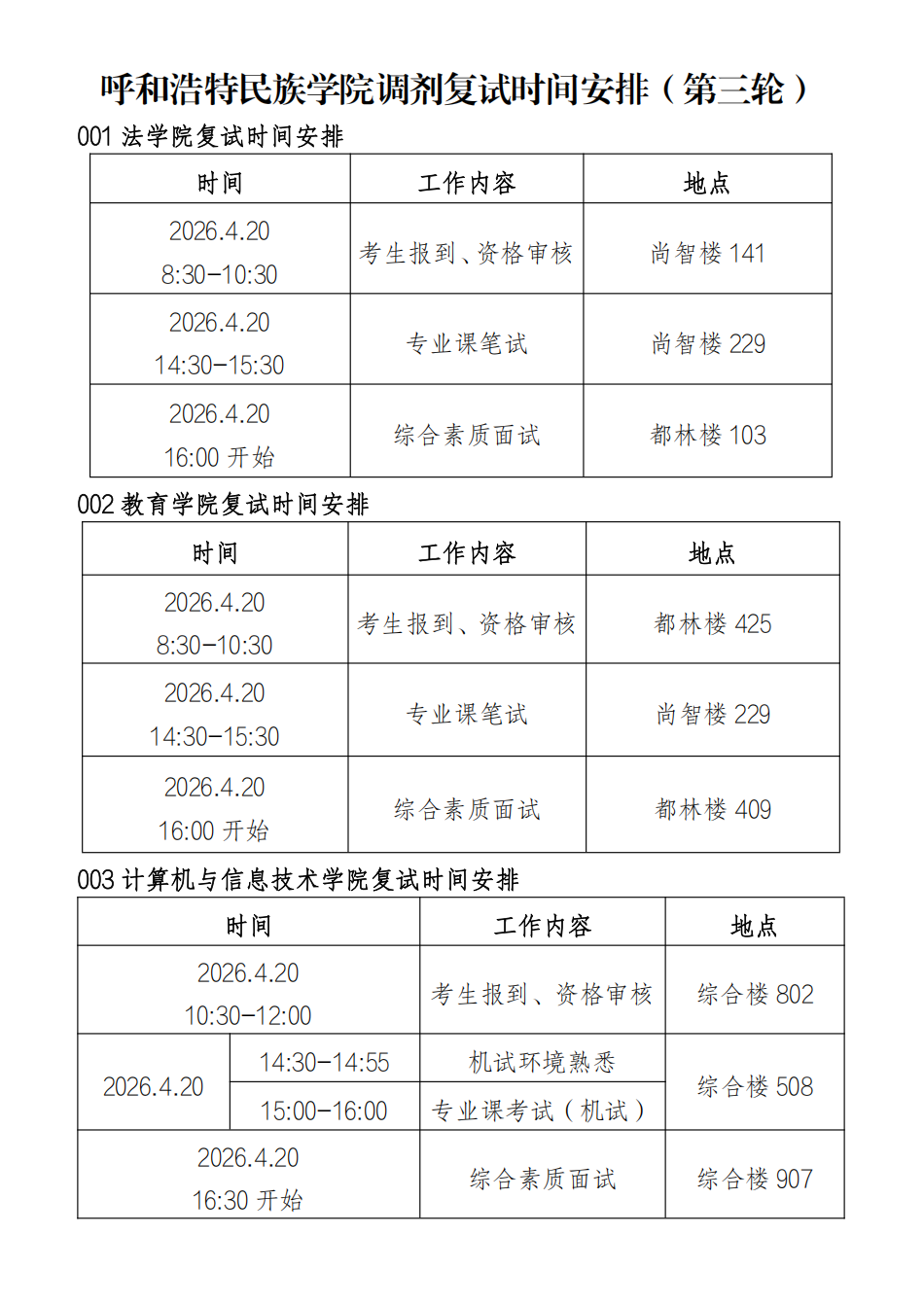
MILE米乐集团调剂复试时间安排(第三轮)
日期:2026-04-19    来源:


苏州大学研究生院
  • 友情链接
  • 学校官网

地址:内蒙古呼和浩特市新城区通道北路56号    邮编:010051

 

版权所有 © MILE米乐集团 研究生院(学科建设办公室)